2月3日,宝石gem在社交平台上发布了一条动态,上传了一条直播视频,来正面回应芬兰音乐制作人Vilho Ihaksi指控《野狼disco》涉侵权一事,晒出证据,力证自己清白。

他首先晒出了自己电脑中的分轨文件以及无水印版伴奏,并且主要强调一个问题,那就是如果没有付费是不可以获得该文件的,我们可以清晰地看到他的电脑里面存在这些东西。

随后他晒出了一张对于该编曲的购买记录,总共花费99刀,是无限制使用的版本,即使是用于商演也是完全没有问题的,所以直到现在,宝石gem对于编曲的使用仍属于正常范围。

并且宝石gem在进行商业演出时,他的歌曲在编曲上也标注了Ihaksi。

同时,他自己也打开QQ音乐的歌曲介绍,我们能清楚的看到,编曲部分依旧对Ihaksi进行了署名。

宝石gem也发出聊天记录表示,自己曾积极联系作者,希望可以购买这个伴奏的独家版权,但是原作者却回应他对于出卖独家伴奏没兴趣,推荐使用无限制的租用。


随后原创作者将这首编曲的版权以5000美金卖给了一个台湾人,据说这个台湾人还联系过宝石gem,说想要合作一首闽南版本的歌曲,还要和他有大额资金的分成,证据后续会上传。

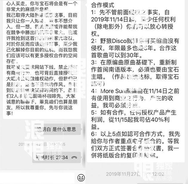
此事上热搜后,宝石gem的经纪人晒出一个聊天记录,称对方陈先生已经获得伴奏的版权,两方也是早就开始洽谈合作,宝石gem一直没有回应这件事,是因为不想占用公共资源。

(图片源自网络)
原创作者早在1月10 日就发视频控诉宝石gem方侵权,1月15日向宝石gem方发了律师函。

而宝石gem并未回应,并且还在春节联欢晚会上表演了改编版《过年disco》,并将《野狼disco》的全部版权收益捐出。

这场侵权大战,结果如何,还要看后续的发展。 |