您所在的位置:上海在线首页 > 财经企业 > 财经快讯> 浏览正文


我们说到做到!G20峰会中国开放“承诺”即时兑现


 
2019-7-1 20:06:11

取消国内船舶代理须由中方控股的限制;

  取消50万人口以上城市燃气、热力管网须由中方控股的限制;

  取消电影院、演出经纪机构须由中方控股的限制;

  取消国内多方通信、存储转发、呼叫中心3项业务对外资的限制;

  ……

  日前在G20峰会上,我国释放出新一轮开放的强烈信号。国家主席习近平发表题为《携手共进,合力打造高质量世界经济》的重要讲话,宣布了五项重大举措,包括进一步开放市场、主动扩大进口、持续改善营商环境、全面实施平等待遇、大力推动经贸谈判。具体措施涵盖即将发布2019年版外资准入负面清单、新设6个自由贸易试验区、进一步自主降低关税水平、在明年1月1日实施新的外商投资法律制度、将全面取消外资准入负面清单之外的限制等。

  6月30日,备受瞩目的2019年版外资准入负面清单(全国版和自贸试验区版)和鼓励目录正式发布。新一轮大力度开放拉开序幕,开放承诺兑现掷地有声。

  国家发展改革委、商务部于2019年6月30日发布第25号令和第26号令,分别发布了《外商投资准入特别管理措施(负面清单)(2019年版)》和《自由贸易试验区外商投资准入特别管理措施(负面清单)(2019年版)》,自2019年7月30日起施行。本次修订,在全国开放措施的基础上,2019年版自贸试验区外资准入负面清单取消了水产品捕捞、出版物印刷等领域对外资的限制,继续进行扩大开放先行先试。

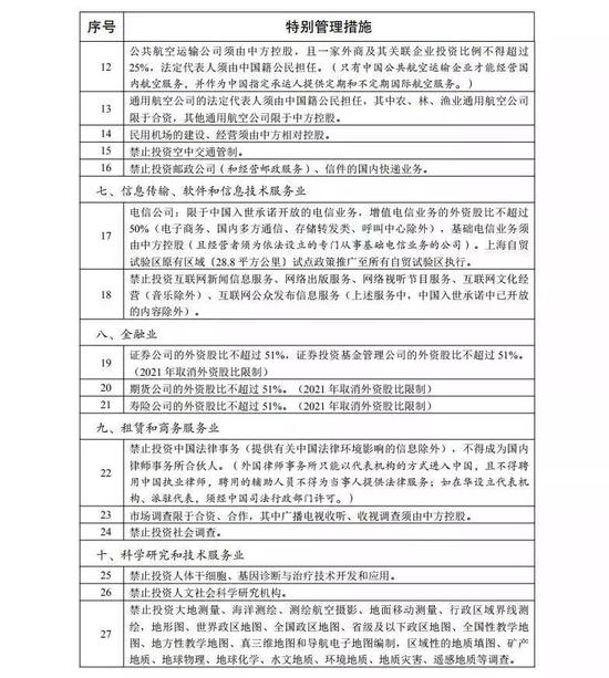
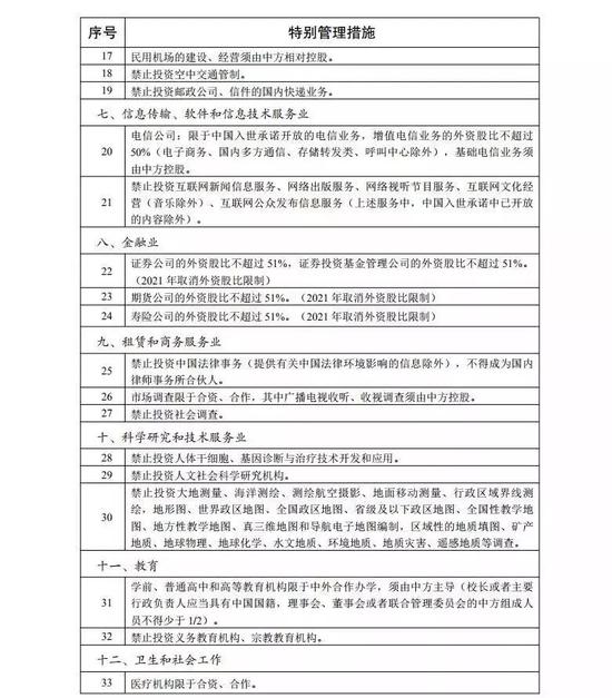
  《外商投资准入特别管理措施(负面清单)(2019年版)》⬇

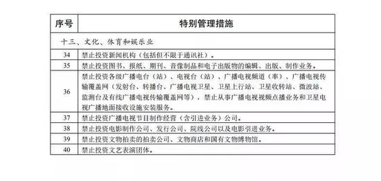
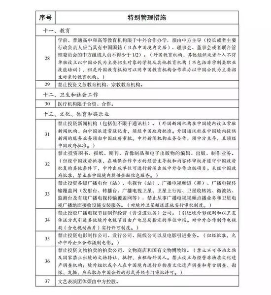
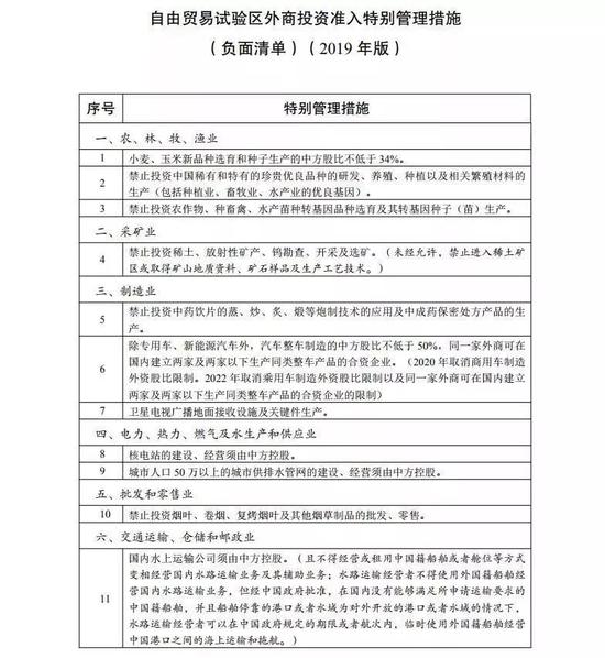
《自由贸易试验区外商投资准入特别管理措施(负面清单)(2019年版)》⬇《自由贸易试验区外商投资准入特别管理措施(负面清单)(2019年版)》⬇

  外资准入负面清单是我国实行准入前国民待遇加负面清单管理制度的基本依据。负面清单以外的外商投资,按照内外资一致原则管理,给予国民待遇。各地区、各部门不得在负面清单之外的领域单独针对外资设置准入限制。

  通过本次修订进一步精简了负面清单,全国外资准入负面清单条目由48条措施减至40条,自贸试验区外资准入负面清单条目由45条减至37条。

  主要变化:

  一是推进服务业扩大对外开放。交通运输领域,取消国内船舶代理须由中方控股的限制。基础设施领域,取消50万人口以上城市燃气、热力管网须由中方控股的限制。文化领域,取消电影院、演出经纪机构须由中方控股的限制。增值电信领域,取消国内多方通信、存储转发、呼叫中心3项业务对外资的限制。

  二是放宽农业、采矿业、制造业准入。农业领域,取消禁止外商投资野生动植物资源开发的规定。采矿业领域,取消石油天然气勘探开发限于合资、合作的限制,取消禁止外商投资钼、锡、锑、萤石勘查开采的规定。制造业领域,取消禁止外商投资宣纸、墨锭生产的规定。

  三是继续发挥自贸试验区开放“试验田”作用。2018年版自贸试验区外资准入负面清单试点的演出经纪机构、石油天然气勘探开发等开放措施推向全国。

  “2019年版外资准入负面清单将于7月30日实施。国家发展改革委将会同商务部等部门以及各地方,认真做好新的负面清单落实工作。” 国家发展改革委有关负责人表示,对于新开放措施涉及法规、文件调整的,推动按程序抓紧修订或废止,提高政策一致性。今年年底前,我们将全面取消外资准入负面清单之外的限制。

  从开放步伐来看,自贸试验区版负面清单继续走在全国版前面,继续发挥开放“试验田”作用。2018年版自贸试验区外资准入负面清单试点的演出经纪机构、石油天然气勘探开发等开放措施推向全国。本次修订,在全国开放措施的基础上,2019年版自贸试验区外资准入负面清单取消了水产品捕捞、出版物印刷等领域对外资的限制,继续进行扩大开放先行先试。

  业内专家指出,新版负面清单和鼓励目录的发布,是我国进一步扩大开放的重要举措,也是我国对开放承诺的兑现。可以预期,7月30日新版清单和目录实施后,以及外商投资法从明年1月1日正式实施后,将在多领域释放出更多开放红利。

 

编辑:上海在线 shzx.com

+ 相关信息咨讯
·商业没有捷径,但可以“换道”
·最美W SQUARE夏日多巴胺市集来咯!多重福利加上保
·央行:上半年人民币存款余额295.72万亿元,同比增
·上半年银行退出千余家支行、分理处等
·2024年东吴双创峰会启幕 XR创新企业VITURE惊艳亮
·第七届进博会企业展签约面积超35万平方米,26家企
·三大航上半年继续减亏,南航二季度环比转亏:国内
·贸易规模再创新高!今年上半年我国货物贸易进出口
·2024年全国夏粮获丰收,产量比上年增长2.5%
·太平人寿上海分公司7•8全国保险公众宣传活
版权与免责声明:
1.上海在线 shzx.com 所载作品均转载自境内其他合法网站,均来自我站会员在线投稿,全部转载自其它媒体,转载目的在于传播信息,不代表本网观点,本网不承担直接责任及连带责任。
2. 因难以对所有会员投稿文章事前版权筛查,如因作品内容、版权等被侵权需本网删除的,请根据“避风港原则”在作品在本网发表之日或发现被侵权之日起30日内务必发邮件law###shzx.com(发送时请将###更换为@)书面通知我站,若未书面通知我站不负法律责任。

版权所有 Copyright ©2003-2024 上海远方信息 上海在线 shzx.com All Rights Reserved. 网络作品传播权及著作权声明
媒体合作(发稿采访发布会等)电话:021-34121912 微信:yuanfangnet QQ:156988883 点击可以在线给我们留言,我们会在第一时间回复您


公安备案号:

沪公网安备 31011202002854号

工信部ICP备案号:沪ICP备17046604号-10